-
专利 -
商标 -
版权 -
商业秘密 -
反不正当竞争 -
植物新品种 -
地理标志 -
集成电路布图设计 -
技术合同 -
传统文化
律师动态
更多 >>知产速递
更多 >>审判动态
更多 >>案例聚焦
更多 >>法官视点
更多 >>裁判文书
更多 >>引言
商业秘密凝聚着企业的核心竞争力,对于促进新质生产力的发展至关重要,一旦遭到侵害,会对企业造成严重打击,对市场主体的创新创造能力造成损害。《中华人民共和国民法典》(以下简称:《民法典》)第123条将商业秘密列为知识产权客体,《中华人民共和国反不正当竞争法》(以下简称:《反不正当竞争法》)第9条对侵害商业秘密的行为、主体及商业秘密的内涵进行了界定。实践中,侵权人“持有”商业秘密,虽尚未使用、披露,但仍将权利人的商业秘密置于被外泄的危险境地,此种侵害商业秘密的行为,具有隐蔽性,对侵权行为的司法认定、举证责任转移规则和损害赔偿的数额确定都提出了新的难题。
一、透视:“持有型”侵害商业秘密行为在司法实践中的现状临摹
商业秘密是企业的核心竞争力,在科技创新国家战略背景下,高新技术企业之间对于商业秘密的保护需求和维权诉讼纠纷都随之增加。实践中,企业会采取一系列措施保护其商业秘密,包括制定企业内部的保密制度、与相关人员签订保密协议、设置竞业禁止义务、对商业秘密采取加密措施等。因企业员工离职引发的商业秘密纠纷频发,企业员工即使尚未披露或使用,仅获取并持有商业秘密,仍然会将权利人所享有的商业秘密置于被泄露的风险的境地。此种“持有型”侵害商业秘密行为具有一定的隐蔽性。
近年来,商业秘密侵权案件的数量呈现出逐年上升的趋势,然,我国司法实践中对于商业秘密纠纷的审理亦面临诸多困境,尤其是“持有型”侵害商业秘密行为。对此类商业秘密案件的审查标准,并未有明确的法律规定,易导致“同案不同判”;案件数量不断攀升与规则供给不足的矛盾加剧,增加了案件的审理难度。
(一)法律梳理:“持有型”侵害商业秘密的法律规定散见于各个部门法
商业秘密的属性历经合同保护理论、侵权理论、不正当竞争理论、人格理论、违反保密义务理论、财产理论。《民法典》将商业秘密归类为知识产权,保护商业秘密有助于鼓励创造和投资,促进信息传播。回溯我国关于商业秘密的立法沿革,与“持有型”商业秘密的法律规定,形成了以《民法典》为核心的多种部门法保护体系(见表1)。



表1我国与商业秘密有关的法律文件
(二)实践检视:“持有型”侵害商业秘密民事审判面临的现实困境
1.宏观上:新技术、新领域的发展导致案件数量不断攀升
2023年最高人民法院知识产权法庭新收技术秘密纠纷案件113件,2019年-2023年,共受理技术秘密纠纷案件326件。从历年收案情况来看,商业秘密案件虽然在知识产权案件中占比不高,但整体仍呈稳中有升的态势。
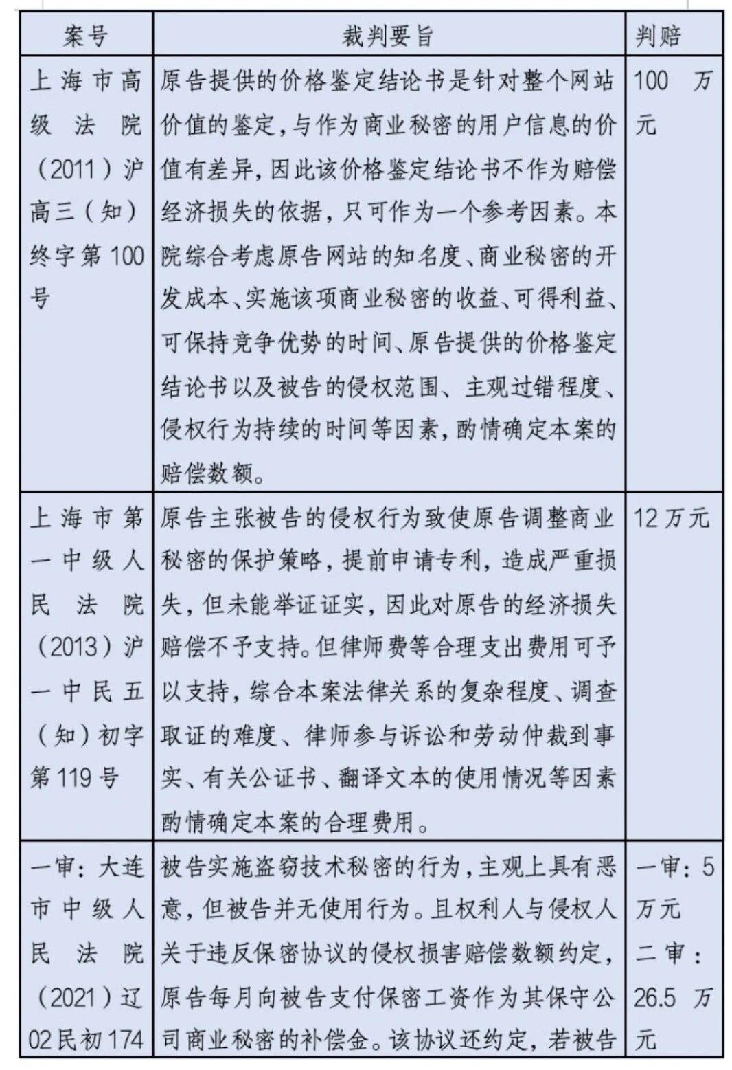
分析“持有型”侵害商业秘密典型案例,可以发现,(1)从当事人情况看,“持有型”侵害商业秘密案件的侵权主体多为高新技术领域经营者、从业者,涉及的行业包括半导体芯片、生物医药、新材料、电子信息等高新技术领域,所涉自然人则多在核心技术岗位或者高级管理岗位任职。这导致案件涉及经营信息或技术信息复杂,需要梳理的案件事实众多。例如,在大连某数据平台管理中心诉崔某某侵害技术秘密纠纷案中,崔某某作为爬虫平台项目的负责人,无视公司的保密要求和保密协议约定,实施了盗窃涉案技术秘密的行为,主观上具有恶意。(2)从案件起因看,多因员工在工作期间掌握或者接触到权利人的商业秘密,离职后不归还或仍继续持有商业秘密。在青岛义某机械有限公司诉贾某权侵害技术秘密纠纷案中,贾某权系该公司技术工程师,在离职交接过程中,青岛义某机械有限公司发现贾某权的个人笔记本电脑和个人手机中存储有大量青岛义某机械有限公司相关设备技术信息,经司法鉴定,贾某权笔记本电脑中有150个三维零件图与青岛义某机械有限公司提供的三维零件图的特征和尺寸完全相同,有25个特征相同,但尺寸不同。(3)从侵权方式看,利用网络技术逐渐成为主要手段。随着信息网络技术的发展,很多企业选择将商业秘密存储于局域网甚至互联网中,由于防护体系不健全,导致商业秘密被窃取的方式越来越多,具体表现为非法下载电子数据、通过信息网络传输信息等。例如,在礼来中国公司诉黄某侵害商业秘密纠纷案中,黄某将公司的技术秘密文件下载并储存于个人所有的电子设备之中,后签署同意函,承认下载了公司保密文件,并承诺删除,但后来拒绝履行,致使权利人的商业秘密处于随时可能因侵权人披露、使用或者许可他人使用而被外泄的危险境地。
2.微观上:实践中审查标准不一,商业秘密保护与人才合理流动间的权益亟需平衡
市场经济的快速发展,促进了劳动者自由流动的频率。在“持有型”侵害商业秘密案件中,企业的技术人才更容易接触、知悉、掌握企业的商业秘密,一旦其离职,容易引发企业商业秘密流失及泄露纠纷。在司法审查中,不同的审查标准体现的是对商业秘密保护与人才合理流动间的权益平衡的不同把握。如何在审理案件的过程中,既保护劳动者的自由择业权,又激励企业的创新意识,保护企业商业秘密,成为人民法院的审理困境。
在某(天津)科技有限公司与某科技(天津)集团有限公司及一审被告王某某、张某某等侵害商业秘密纠纷案中,原审法院与再审法院关于“不为公众知悉”的要件判定标准的不同,实质上体现了法院对于竞争观的不同理念。再审法院除了考虑维护市场主体自由竞争的权利,亦考虑了劳动者权益的保护与其雇主权益之间的平衡问题。劳动者有自主择业的自由,在没有约定和法定限制之外,任何人限制劳动者择业实际上等于对劳动自由权利的侵犯。
故而,人民法院审理“持有型”侵害商业秘密案件时,既要考虑保护企业的商业秘密,为企业的创新发展创造安全可信赖的法律环境,又要考虑保护劳动者的劳动自由权,妥善处理保护商业秘密与劳动者自由择业、竞业限制和人才合理流动的关系,维护劳动者正当就业、创业的合法权益,依法促进劳动力的合理流动和自主择业。
二、叩问:现有审理规则之梳理与实践审判混乱原因之分析
商业秘密作为一种知识产权,其司法审查亦遵循知识产权案件的审理思路。一般可以采取逐段审理的思路:固定商业秘密的具体内容;审查商业秘密的权属;商业秘密构成要件的审查;被告是否实施了被诉侵害商业秘密的行为;被告主张侵权阻却的理由是否成立。
司法实践之中,由于商业秘密通常不具有清晰的权利外观,侵权具有隐蔽性,加之“持有型”侵害商业秘密行为,侵权人往往尚未对所持有的商业秘密进行披露、使用等行为,导致该类型案件的审理难度大,周期长。
(一)现有审理规则之梳理
1.商业秘密具体内容的固定
在侵害商业秘密纠纷案中,有关商业秘密具体内容的固定是案件审理的前提和基础,也是案件审理中相对复杂的环节。原告对于其主张商业秘密的内容,普遍存在不够具体明确或者保护范围过宽的情况。对此,法官应向原告加强释明工作,合理界定商业秘密的具体内容,防止不适当地将公有领域内容的信息纳入商业秘密的保护范围。对于涉及技术秘密的案件,人民法院可以申请技术调查官,当事人可以申请有专门知识的人共同参与技术秘密具体内容的固定。
与著作权、商标权等有所不同,商业秘密并不存在法定的授权程序,因此,原告对其主张的商业秘密是否享有权利往往成为案件的争议焦点。对此,实践中可以针对不同类型的商业秘密,确定原告是否系其主张的商业秘密的权利人。对于技术信息,可以根据研发记录、实验数据等证据进行审查判断;对于经营信息,可以根据合同、交易记录等证据进行审查判断。原告可通过前述方式就其主张的商业秘密进行举证,如无相反证据,可以初步认定原告享有权利。
2.商业秘密法定构成要件的司法判断
根据《反不正当竞争法》第9条的规定,商业秘密的法定构成有秘密性、价值性、保密性三个要件。
秘密性,即“不为公众所知悉”,是商业秘密的核心特征,指该信息不能从公开渠道直接获得,未进入“公有领域”,非“公知信息”或“公知技术”。这是商业秘密与专利技术、公知技术相区别的最显著特征,也是商业秘密维系其经济价值和法律保护的前提条件。认定有关信息是否“不为公众所知悉”即具有“秘密性”可以从有关信息的特有性以及获取有关信息的难易程度等方面进行审查判断。
价值性,即“具有商业价值”,是指商业秘密能给权利人带来现实的或者潜在的经济利益或者竞争优势。这种经济利益可以体现为因竞争优势所带来的经济利益,也包括虽未应用但一旦应用必然取得的良好成果。商业秘密的价值性包括“现实的或者潜在的经济利益或者竞争优势”,不以现实的价值为限。认定有关信息是否具有“商业价值”,应当从现实的可得经济利益或可能潜在的商业价值出发,综合考量权利人为获取该商业秘密所付出的人力、物力、财力等成本投入,能否给权利人带来竞争优势等因素。
保密性,即“经权利人采取保密措施”,是指权利人为防止商业秘密泄露而采取的合理保护措施。这些措施可以是物理性的,如加强门禁管理、设立保密区域等;也可以是制度性的,如签订保密协议、制定保密管理制度等。只有当权利人采取了适当的保密措施,才能表明其有将相关信息作为商业秘密进行保护的意愿和行动。认定权利人是否采取了保密措施,可以结合商业秘密及其载体的性质、商业秘密的商业价值、保密措施的可识别程度、保密措施与商业秘密的对应程度以及权利人的保密意愿等因素综合考虑。
综上所述,商业秘密的构成要件包括不为公众所知悉、能为权利人带来商业价值以及经权利人采取保密措施。这些要件共同构成了商业秘密的基本特征,也是依法对商业秘密进行保护的基础。
3.侵害商业秘密行为的司法认定
侵害商业秘密的行为类型主要包括:不正当手段获取商业秘密;未经许可披露、使用或者允许他人使用商业秘密;教唆、引诱、帮助侵权;第三人恶意侵权。
对于通过不正当手段获取商业秘密后,并未使用的“持有型”侵害商业秘密行为,由于被告获取权利人商业秘密的手段通常是隐蔽的,原告通常并无直接证据证明被告实施了不正当获取商业秘密的行为,对此可以采用“接触+实质性相同”的认定规则。即有证据证明被告接触了原告的商业秘密,且被告获取的信息与原告所主张的商业秘密相同或实质性相同,在被告未举证证明具有合法来源的情况下,可以推定被告实施了不正当获取原告商业秘密的行为。
4.商业秘密侵权抗辩的阻却事由
除了从商业秘密构成要件不成立出发抗辩外,主张“合法取得”,抗辩商业秘密侵权的事由类型包括:自主研发、反向工程及信赖抗辩。
对于自主研发的认定,被告提交的研发记录应与被诉侵权信息的内容相同或实质性相同,被告自行开发研制信息的完成时间如早于原告商业秘密的形成时间,则通常可认定自主研发抗辩成立。
对于反向工程的认定,反向工程的手段包括对产品进行拆卸、测绘、分析等,被告应提交有关拆卸过程、测绘数据、分析报告等证据证明反向过程的具体实施手段。反向工程针对的产品应为从公开渠道获得的产品,以不正当手段获取权利人未公开销售的产品进行拆卸、测绘、分析,不属于合法的反向工程。被告以不正当手段获取权利人的商业秘密后,又以反向工程为由主张未侵犯商业秘密的,反向工程抗辩不能成立。
对于信赖抗辩的认定,客户基于对员工个人的信赖而与该员工所在单位进行交易,该员工离职后,能够证明客户自愿选择与该员工或者该员工所在的新单位进行交易的,不属于侵害客户信息的商业秘密行为。例如,对于律师、医生等高度依赖个人专业能力的职业,客户往往基于对专业能力的信赖而选择交易,此种情形被告不构成侵害客户信息类商业秘密。并非具有较高职业能力的被告主张客户主动与其交易,经审查确无引诱客户情形的,也可以认定为信赖抗辩成立。对于被告主张客户主动交易抗辩的,应进行实质审查。仅由客户出具情况说明、承诺书等,但未出庭作证或无其他证据予以佐证的,不能认定被告的抗辩成立。
(二)实践审判混乱原因之分析
1.法律规定过于宽泛:导致对商业秘密的审查标准不清
实践之中,对于如何评判权利人所主张的商业秘密是否具有秘密性即“不被公众所知悉”,虽然当前出台的司法解释为法官评判提供了依据,但仍未总结出对商业秘密审查体系化判断的思维方式和路径。由此导致,一是对于非公知性认定标准不统一。如有的案件中,行为人转让商业秘密的对象固定,被转让者委托其他特定公司人员施工及设计,被认定该商业秘密已公开;而有的案件中产品生产并已对外销售,但因数量较少却被认定为未被公众所知悉。非公知性的认定不但影响商业秘密本身的认定,还影响其后的损失计算等。二是对于经营秘密的秘密性把握存在难度。经营秘密的秘密性一般难以鉴定,因此需要法官根据具体案情综合认定。对于经营信息是否构成商业秘密,需要在厘清概念的基础上进行辨析。以客户名单为例,汇集众多客户的客户名册和保持长期稳定交易关系的特定客户构成商业秘密,但何为“众多”以及“长期稳定交易关系”存在争议。
2.制度理论基础不清:导致对侵权行为的司法认定混乱
对于被诉侵权行为是否构成侵害商业秘密行为的司法认定,尤其是对于行为人虽不正当获取了商业秘密,但没有使用行为的情况,即“持有型”侵害商业秘密行为,因其存在隐蔽性,权利人往往难以发现并举证。此种侵权行为下,行为人已经侵犯了商业秘密的保密性,增加了权利人的维护成本;侵犯了权利人的排他利用权,使权利人丧失了许可行为人独占或排他使用商业秘密的可能性;此种获取商业秘密的方式显然影响了相关行业领域规范的市场竞争秩序。对于《反不正当竞争法》第9条第一款的理解,需要结合案情综合考虑。例如,在某公司、某(中国)研发有限公司诉黄某侵害商业秘密纠纷案中,法院认为,以违背诚信原则和公认商业道德的方式获取商业秘密的,属于不正当行为。被告的“持有”行为,使原告的技术秘密存在着失控的风险,构成商业秘密侵权行为,依法应当承担相应的民事责任。
3.司法解释的缺失:导致举证责任转移规则适用不统一
《反不正当竞争法》第32条对侵害商业秘密纠纷的民事案件举证责任进行了规定,但也存在规定比较模糊,且缺乏配套的司法解释条款,如何进行解读成为难题。实践之中,存在适用举证责任转移规则的情形。在珠海某科技公司、珠海某网络公司诉肖某等侵害技术秘密纠纷案中,法院认为,在权利人提交初步证据证明被诉侵权游戏源代码与权利人游戏源代码有可能构成实质相同的情形下,若被诉侵权人持有被诉侵权游戏源代码的相关证据却拒不提供,且被诉侵权人唯一持有证据,权利人无法从其他途径取得该证据,则被诉侵权人构成举证妨碍,应当承担举证不能的不利诉讼后果,推定被诉侵权游戏源代码与权利人的游戏源代码构成实质相同。
4.法律规定的空白:导致责任承担和损害赔偿认定模糊
根据《最高人民法院关于审理侵犯商业秘密民事案件适用法律若干问题的规定》,商业秘密的性质、商业价值、研究开发成本等均是确定赔偿责任时必须考量的因素。根据现有法律的规定,关于侵害商业秘密行为的赔偿责任确定标准,包括权利人因被侵权所受到的实际损失、侵权人因侵权所获得的利益,同时可参考商业秘密许可使用费标准。在前述标准均难以确定的情况,应适用法定赔偿。在侵害商业秘密行为的性质恶劣、情节严重的情况下,权利人可请求适用惩罚性赔偿。然而在“持有型”侵害商业秘密行为情形下,所导致的损失是难以计算的。笔者认为,对于“持有型”侵害商业秘密行为,其损害赔偿责任亦应与行为的性质及后果相适应。
三、镜鉴:“持有型”侵害商业秘密之域外考察
(一)“持有型”侵害商业秘密是否构成侵权的历史演变
从商业秘密保护的历史发展来看,多数国家一开始并未将“持有型”侵害商业秘密认定为侵权。理由是商业秘密作为一种无形的信息,侵权人对其不正当获取、持有并未妨碍权利人对商业秘密的占有、使用。单纯获取后持有商业秘密而不对外披露或使用的行为,并不会给权利人造成实际损害。1939年由美国律师协会根据判例整理而成《侵权法第一次重述》,只规定了“行为人未经授权披露或使用他人商业秘密对该他人负有法律责任”。另外,1909年德国的《反不正当竞争法》和1911年日本的《不正当竞争防止法》亦只规定了处罚泄露或者利用商业秘密的行为,而没有涵盖单纯获取行为。
但是,随着经济社会的发展和科学技术的进步,商业秘密的重要性日益显著,为了适应市场主体不断增强的商业秘密保护需求,各国陆续将不正当获取行为纳入商业秘密侵权行为范围。如美国统一州法全国委员会1979年批准的《统一商业秘密法》(UTSA)将不正当手段获取直接表述为违法行为;德国和日本后续修订的《反不正当竞争法》、《不正当竞争防止法》以及我国1993年发布的《反不正当竞争法》均将不正当获取的行为列为商业秘密侵权行为。美国2016年颁布的《保护商业秘密法》(DTSA),确立了禁令救济制度,为侵害商业秘密案件尤其是“持有型”侵权案件中权利人获得民事救济提供了有力的法律依据。例如在PepsiCo,Inc.v.Redmon案中,1993年William Redmond,Jr在百事公司担任高级职位,可以接触到百事公司某部门的定价和营销的商业秘密。Quaker Oats公司生产的佳得乐和Snapple系列饮料与百事公司具有直接竞争关系。1994年Redmond接受了Quaker Oats公司向其发出的工作邀请。百事公司于是对Redmond提起商业秘密侵权诉讼,并提起临时限制令(TRO),以防Redmond泄露利用百事公司的商业秘密。地区法院基于百事公司提出的证据,即Redmond在百事公司获得的商业秘密以及在Quaker Oats公司披露、依赖该信息的可能性,发出了禁止Redmond在1995年前加入Quaker Oats工作,并永久禁止Redmond披露百事公司商业秘密的禁令。
至1997年,世界知识产权组织(WIPO)发布了《关于反不正当竞争保护的示范规定》明确“凡在工商业活动中导致他人未经本法秘密信息人员许可并以违背诚实商业做法的方式泄露、获得或使用该信息的行为或做法,应构成不正当竞争行为”,这标志着不正当获取商业秘密作为一种独立的不正当竞争行为已成为国际社会的立法共识。在市场竞争日益激烈、竞争手段日益复杂的背景下,给予“持有型”侵害商业秘密行为否定性的评价,不仅可以加大对商业秘密的保护力度,而且能够更加全面地规范市场竞争行为。
(二)“持有型”侵害商业秘密构成侵权之理论证成
将“持有型”侵害商业秘密的行为纳入到商业秘密侵权行为范围中,不仅顺应国际社会对于加大商业秘密保护力度、提高商业秘密保护水平的司法趋势,而且也符合我国《反不正当竞争法》的立法初衷。
从《反不正当竞争法》的立法目的而言,立法目的即为制止不正当竞争行为。不正当手段的表现形式众多,外延范围难以明确,对法律用语内涵的解释需要结合立法目的和功能。根据《反不正当竞争法》的立法目的和功能,不正当行为的判断标准应是其总则的有关规定,即以违背诚实信用原则和公认商业道德的行为获取商业秘密的,均为不正当行为。
从“不正当手段”的表述的文义解释而言,侵犯商业秘密的获取行为并不以刑事违法性为前提。有观点认为,根据《反不正当竞争法》第10条第1款所列举的侵权行为,其他不正当手段也需要与盗窃、利诱、胁迫等刑事犯罪手段性质等同。然而,该条款采用的并非“非法手段”而是“不正当手段”来兜底其他商业秘密侵权行为的获取手段,说明这里的“不正当手段”无需具有刑事违法性。域外立法例对此也有印证。如美国UTSA第一节之一明确,不正当手段可包括正当的行为,其在特定情势下是不正当的。例如飞机飞过上空进行航空侦察以确定竞争者的工厂设计。德国的司法实践则认为,出于工作之外的目的,有计划地刻意记忆商业秘密,违反合同或公司规定系统地收集资料,抄写或复制文件,下载数据等来强化记忆,无论接触商业秘密是否合法,均不能认为是合法掌握。日本《不正当竞争防止法》起草者作过解释,其他手段并不以构成盗窃罪、欺诈罪等刑事犯罪为必要,只要在社会通用观念上与其他不正当竞争行为具有同等的违法性即可。其中包括违反权利人意思,开拆载有商业秘密的物体,或者通过阅读后加以记忆的行为。
从多数侵权案例来看,行为人“持有”权利人的商业秘密的目的一般并非单纯地获取和持有,而是为了下一步的披露或使用。如果行为人持有的目的是从事同类业务,其不正当获取的行为节省了本应投资或开发的成本,即使还没有利用该商业秘密为其创造经济价值,但其事实上已取得商业秘密的使用或收益权能,此时商业秘密的财产性权益发生了转移。在其不正当获取商业秘密时,该商业秘密不为人知的状态即被打破,致使商业秘密处于不可控的危险境地,增加了权利人防止涉案商业秘密被他人获取、披露、使用的压力与负担,面临被竞争对手知悉、在市场竞争中的地位被削弱和经济价值被剥夺的风险,容易导致权利人原有的市场份额降低甚至被替代的结果。权利人虽并不会因侵权人的不当获取而失去商业秘密,但其商业秘密的保密性受到了侵犯,而商业秘密的保密性是其区别于其他信息的最根本属性。而且商业秘密作为权利人的智力劳动成果,具有财产性的特征。违反权利人的意志以不正当手段获取商业秘密的行为本身就具有违法性,可以构成《反不正当竞争法》意义上的侵权行为。
四、再造:“持有型”侵害商业秘密行为规制之规则设计
与商业秘密价值极高相对的不仅是商业秘密权属审查难、侵权和保护的边界模糊,还有民事诉讼中举证责任的分配以及法律责任承担的问题,尤其对于“持有型”侵权的损失金额确定的难题。
(一)“持有型”商业秘密民事诉讼证据规则
现实中以不正当手段获取商业秘密往往具有隐蔽性,对被告采取了不正当手段获取了商业秘密的举证往往比较难。我国商业秘密侵权的判定是根据高度盖然性的推论认定,从保护商业秘密的角度,法官通常结合在案证据链,对行为人是否实施了侵权进行合理推定。判定标准遵循“接触+实质相同-合法来源”的认定规则。《反不正当竞争法》第32条第2款规定在侵害商业秘密民事案件中,原告需要提供初步证据,证明其对涉案商业秘密采取了保护措施,且合理表明该商业秘密被侵犯,被告则需要证明原告所主张的商业秘密不属于该法规定的商业秘密或提出其他抗辩事由。即在满足接触条件和信息实质相同的情况下,被告无法证明其合法来源的,推定被告从原告处不当获取的商业秘密的盖然性较高,实施了侵害原告的商业秘密的行为。这里举证责任的分配通常被称为举证责任的转移。对于证明被告实际接触或有可能接触商业秘密的前提,之于原告是“接触+实质相同”的举证责任,之于被告则是需要提出其合法获取的证据。这里的“初步证据”,有学者认为初步证据应是低于优势证据的标准,优势证据的标准应是低于高度盖然性的标准。原告应对其主张的商业秘密是属于法律意义上的商业秘密并且已采取一定的保密措施提出初步证据。这里的“合理表明”一般是需要提供商业秘密的成立和权属的基本证据,对商业秘密采取了合理的保密措施,表明行为人不正当获取商业秘密的基本事实。如原告未能达到上述的合理表明则不发生举证责任转移的效果。
对于“持有型”侵犯商业秘密行为的判断,除上述一般的判断规则外,关键是对“接触”的认定。该接触并非一般的物理接触,而是足以知悉商业秘密的接触。尤其对于原、被告具有劳动关系的案件,需要结合被告的工作岗位、工作内容、接触权限、保密义务等,判断被告是否实际接触或有可能接触。原告可以提供被告违反保密约定或者超越访问权限获取、复制、导出数据的后台记录予以初步证明。在没有直接获取证据的情况下,法院可以结合被告的职责权限和工作内容,以及是否保管、使用、存储、复制、控制或者以其他方式接触、获取商业秘密及其载体,来判断被告是否有渠道获取原告的商业秘密。
(二)“持有型”侵害商业秘密行为案件的损害赔偿
DTSA规定了补偿性和惩罚性两种损害赔偿,按照实际损失、不当得利以及许可费用损失的先后顺序确定。惩罚性赔偿主要针对恶意侵权行为,惩罚性赔偿最高不超过补偿性损害赔偿三倍。我国商业秘密侵权案件中,民事责任承担方式主要包括赔偿损失、停止侵害、销毁商业秘密载体等,针对侵权人已经实施的以不正当手段获取、披露或使用商业秘密的行为给权利人造成的损害进行弥补,体现补偿性的基本要求,在较少特殊情况下通过惩罚性赔偿的手段彰显惩罚与预防的功能。
对于“持有型”侵害商业秘密案件,由于行为人没有使用行为,不存在因侵权带来的销售利润,从表面上也很难认定权利人受到的实际损害,司法实践中,法院通过实际损失或被告侵权获利认定侵权并判决损害赔偿的情况并不多,大部分案件还是在全案考量被告的侵权行为、持续时间、主观过错等综合因素后采取法定赔偿的方式予以确定。在不当获取后没有使用商业秘密的情况下,结合是否增加了侵权行为致使权利人的商业秘密处于不可控的危险境地,权利人防止商业秘密被他人获取、披露、使用的压力与负担等因素来考量赔偿的必要性,综合商业秘密的类型、内容、数量,侵权行为的性质、情节、后果,参考员工与公司签订的保密协议的罚款金额确定赔偿数额。


表2 “持有型”侵害商业秘密判赔案例
五、结语
商业秘密可以被视为企业研发核心技术、促进新质生产力发展的重要成果。近年来商业秘密司法保护需求不断提高。“持有型”侵害商业秘密行为因其隐蔽性,导致企业商业秘密保护面临新挑战。对“持有型”侵害商业秘密行为的司法认定,应考虑该行为是否致使商业秘密处于不可控的危险境地,是否增加了权利人防止涉案商业秘密被他人获取、披露、使用的压力与负担等因素,判定标准应遵循“接触+实质相同-合法来源”的规则。对于“持有型”侵害商业秘密行为的损害赔偿,需综合商业秘密的类型、内容、数量,侵权行为的性质、情节、后果,参考员工与公司签订的保密协议的罚款金额等确定赔偿数额。保护商业秘密有助于保护市场主体的无形财产,激发企业创新活力,促进新质生产力的转化与发展,从而提升我国在经济发展与国际竞争中的水平。




首页

评论