13910160652
中文
中文
EN
繁体
Base on one field Cast our eyes on the whole world
立足
一域
放眼
全球
首页
知产速递
国际知产
审判动态
理论前沿
法官视点
案例聚焦
实务探讨
律师动态
裁判文书
法律宝库
网站地图
首席律师 徐新明
13910160652
ciplawyer@163.com
关于我们
在线咨询
专利
更多 >>
商标
更多 >>
版权
更多 >>
商业秘密
更多 >>
反不正当竞争
更多 >>
植物新品种
更多 >>
地理标志
更多 >>
集成电路布图设计
更多 >>
技术合同
更多 >>
传统文化
更多 >>
点击展开全部
律师动态
更多 >>
2026.03.09
知名版权律师徐新明接受《中国经营报》采访:技术革新下知识产权保护面临新挑战与应对策略
2026.02.10
徐新明律师经典案例:刘某与西安某生物科技有限公司技术合作开发合同纠纷案
2026.01.21
著名知识产权律师徐新明接受《中国贸易报》采访:解读新修订《对外贸易法》
知产速递
更多 >>
知识产权环球资讯 | AI代理首案:美法院叫停Perplexity AI访问亚...
2026.03.20
专利律师注意!《涉及标准的发明专利申请指引》发布
2026.03.16
知识产权环球资讯|抄AI提示词不构成版权侵权;戴森诉追觅专利侵权...
2026.03.13
知识产权律师看点:最高人民法院知识产权法庭年度报告(2025)
2026.01.29
知识产权运用促进工作会议暨专利转化运用专项行动总结会议在京召...
2026.03.24
审判动态
更多 >>
不以纠正不当专利授权为目的的无效宣告请求应予驳回
2026.03.20
仿制药申请人于专利信息登记前作出一类声明的处理 含二审裁定书
2026.03.19
喜羊羊维权胜诉!全国首例AI配音蹭IP引纠纷
2026.03.18
知名珠宝品牌“GARRARD”维权胜诉 仿冒混淆与虚假宣传被判赔120万...
2026.03.18
专利无效宣告请求审查程序中行政机关可以依职权审查本国优先权 含...
2026.03.18
案例聚焦
更多 >>
天津市市场监管委公布7起反不正当竞争典型案例
2026.01.19
湖南高院发布服务医药产业高质量发展典型案例,包含医药领域发明...
2026.01.04
2025年北京知识产权法院版权典型案例及评析
2026.03.20
2025年度浙江省“法护知产”典型案事例
2026.03.18
山东法院知识产权惩罚性赔偿典型案例(第三批)
2026.03.17
法官视点
更多 >>
商业数据爬取行为司法审查的路径优化
2026.03.24
商标侵权惩罚性赔偿制度的司法适用
2026.03.10
《商标法》第十条第一款第(八)项的司法认定
2026.03.04
“持有型”侵害商业秘密行为的司法认定规则之厘清与再造
2026.03.04
试论地方志在商标诉讼案件中的多维价值
2026.02.27
裁判文书
更多 >>
专利
专利无效宣告请求审查程序中行政机关可以依职权审查本国优先权 二...
2026.03.18
专利
“长碳链二元酸”发明专利侵权案 二审判决书
2026.03.17
专利
香港某大学与国家知识产权局发明专利申请驳回复审行政纠纷案二审...
2026.03.09
专利
最高法院认定:专利无效程序中“稻草人”合法 二审判决书
2026.03.06
反垄断
某某甲公司诉某某乙公司、某某丙公司滥用市场支配地位纠纷案 二审...
2026.03.05
法律宝库
更多 >>
中国法库
法律法规
立法动态
政策指引
国际法库
他国法律
国际公约
返回列表
首页
>
法律宝库
>
中国法库
>
法律法规
>
法律
>
民法和民事诉讼法
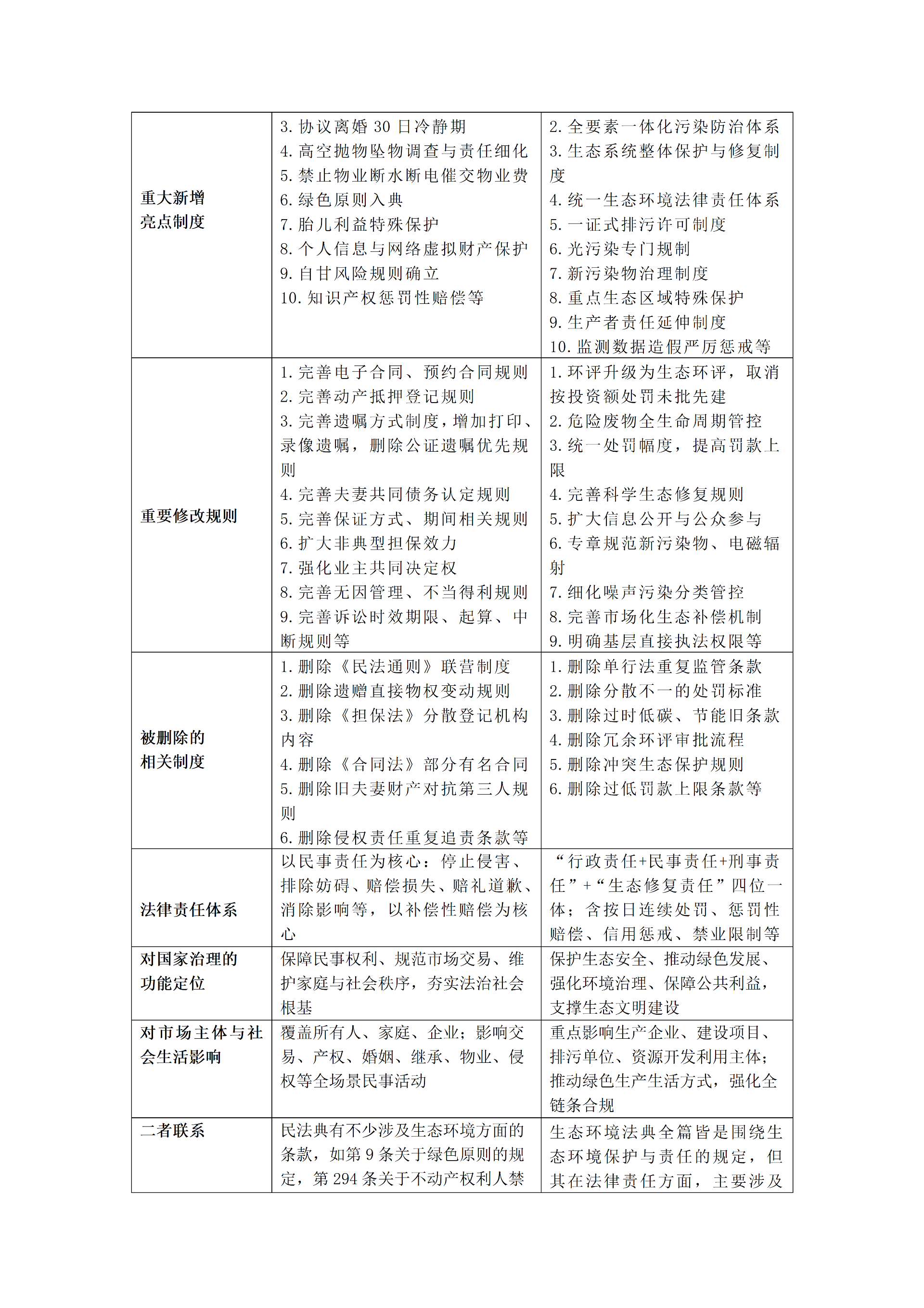
民法典VS生态环境法典情况比较一览表
发布时间:2026-03-24
来源:走近民法典
标签:
民法典
生态环境法典
情况比较
字号:
+
-
563
民法典、生态环境法典,分别是我国第一、第二部以“法典”命名的法律。为清晰展现两部法典在基本结构、立法特色等方面的差异,现对二者相关情况对比如下:
没有了
下一篇
相关文章
中华人民共和国生态环境法典
2026-03-16
专家研讨《民法典》“知识产权编”
2017-10-30
论我国《民法典》中的技术合同规范
2023-10-24
中国参与世贸组织争端解决案件一览表
2011-12-09
最高法出台民法典总则编司法解释
2022-02-28
评论
发布评论
在线咨询
13910160652
评论