13910160652
中文
中文
EN
繁体
Base on one field Cast our eyes on the whole world
立足
一域
放眼
全球
首页
知产速递
国际知产
审判动态
理论前沿
法官视点
案例聚焦
实务探讨
律师动态
裁判文书
法律宝库
网站地图
首席律师 徐新明
13910160652
ciplawyer@163.com
关于我们
在线咨询
专利
更多 >>
商标
更多 >>
版权
更多 >>
商业秘密
更多 >>
反不正当竞争
更多 >>
植物新品种
更多 >>
地理标志
更多 >>
集成电路布图设计
更多 >>
技术合同
更多 >>
传统文化
更多 >>
点击展开全部
律师动态
更多 >>
2026.05.11
徐新明律师接受《天津日报》采访:解读2025年度天津市专利行政保护案例
2026.03.09
著名知识产权律师徐新明接受《中国经营报》采访:技术革新下知识产权保护面临新挑战与应对策略
2026.02.10
徐新明律师经典案例:刘某与西安某生物科技有限公司技术合作开发合同纠纷案
知产速递
更多 >>
知识产权环球资讯 | 法院永久中止宏碁、华硕对诺基亚的FRAND诉讼...
2026.05.15
WIPO发布《2026世界知识产权报告》 含报告全文
2026.05.14
全球5G标准必要专利及标准提案研究报告(2026年)全文发布
2026.05.08
知识产权律师须读!最高法举行2026年知识产权宣传周新闻发布会 附...
2026.04.21
无锡中院发布2025年度全市法院知识产权司法保护工作情况
2026.05.15
审判动态
更多 >>
“卡利普索”凤梨植物新品种行政确权纠纷案
2026.05.14
涉“网盘”传播视听作品侵害著作权纠纷案
2026.05.14
创造性评价中对位置限定和功能适配关系的整体考虑
2026.05.14
销售正品≠合法!上海普陀法院:刮码破坏溯源体系构成不正当竞争
2026.05.13
为取得农药登记所必需的试验数据而制造并使用农药专利产品的行为...
2026.05.13
案例聚焦
更多 >>
最高人民法院发布第六批人民法院种业知识产权司法保护典型案例 含...
2026.03.26
2025年度湖州市场监管系统知识产权保护十大典型案例
2026.05.15
杭州市监局发布2025年度十大知识产权行政执法典型案例
2026.05.15
北京商标协会发布2025年度商标十大诉讼典型案例
2026.05.15
2024-2026年度无锡法院知识产权纠纷调解工作典型案例
2026.05.15
法官视点
更多 >>
新司法解释实施背景下侵犯服务商标类刑事案件的审判要点
2026.05.13
商业数据爬取行为司法审查的路径优化
2026.03.24
商标侵权惩罚性赔偿制度的司法适用
2026.03.10
《商标法》第十条第一款第(八)项的司法认定
2026.03.04
“持有型”侵害商业秘密行为的司法认定规则之厘清与再造
2026.03.04
裁判文书
更多 >>
专利
国家知识产权局、南某医学科技股份有限公司与诸暨市鹏某医疗器械...
2026.05.14
专利
连云港立本作物科技有限公司等与FMC某有限公司侵害发明专利权纠纷...
2026.05.13
专利
中兴诉三星标准必要专利案重庆一中院作出判决:三星需支付7.31亿...
2026.05.12
其他
百度AI幻觉“律师被判刑”二审判决书
2026.05.11
集成电路..
深圳某公司、上海某公司等侵害集成电路布图设计专有权纠纷民事二...
2026.04.30
法律宝库
更多 >>
中国法库
法律法规
立法动态
政策指引
国际法库
他国法律
国际公约
返回列表
首页
>
法律宝库
>
中国法库
>
法律法规
>
规章
>
专利
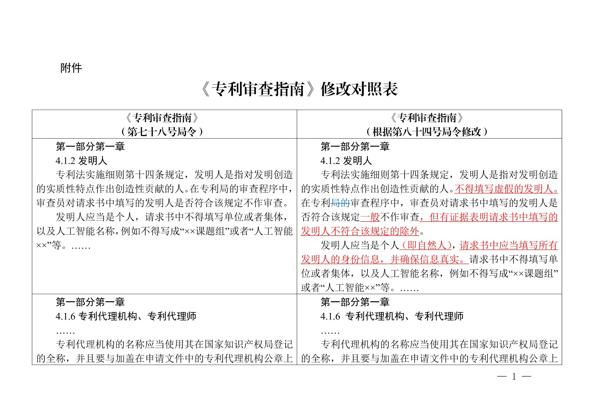
《专利审查指南》修改对照表(2025)
发布时间:2025-11-26
来源:国家知识产权局
标签:
专利审查指南
字号:
+
-
563
【附件】
《专利审查指南》修改对照表df
上一篇
下一篇
相关文章
《专利审查指南》修改对照表
2020-12-14
《专利审查指南》修改对照表
2020-12-14
专利审查指南修改草案(第二批征求意见稿)修改对照表
2020-11-11
专利审查指南修改草案(第二批征求意见稿)修改对照表
2020-11-11
2025年《专利审查指南》修改内容解读
2025-12-05
评论
发布评论
在线咨询
13910160652
评论